航順芯片HK32F030MF4P6應用于流水燈
描述基于航順HK32F030MF4P6的開發板,引出所有接口,還有三組led燈,方便初學者學習流水燈等入門程序。在提供的參考點燈程序上,利用板子上已有的三組led制作了流水燈。

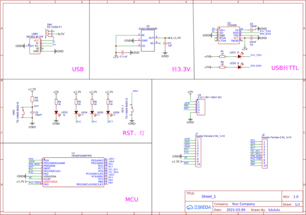
設計原理圖

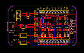
PCB

如需要了解更多航順MCU產品,請聯系航順核心代理商,穎特新科技,或者掃碼聯系我們!

在之前的介紹中,我們也為大家介紹了《航順芯片HK32F103C8T6應用于藍牙遙控電機驅動板的設計》,也是目前我們主推的非常成熟的解決方案!

編輯:zzy 最后修改時間:2022-06-23


