基于航順芯片HK32F030的學習板
簡介:航順HK32F030的開發學習板,驗證該芯片功能開源協議: GPL 3.0
描述
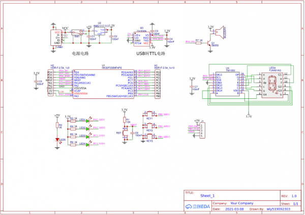
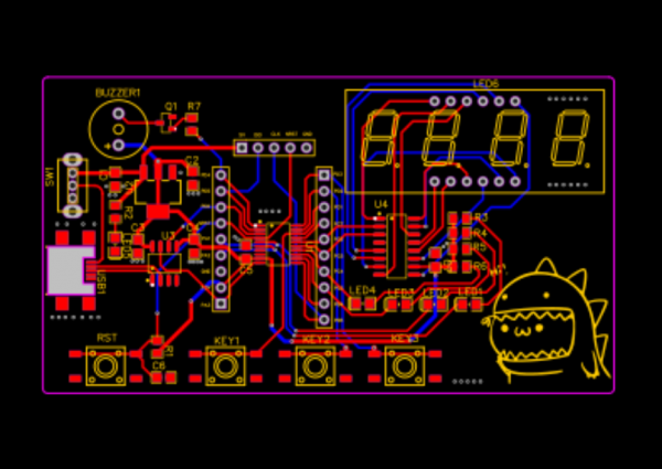
學習板有4位數碼管,一個蜂鳴器,三個按鍵電路,4個LED,IO口全部引出。 數碼管顯示正常,KEY1控制蜂鳴器,KEY2和KEY3控制四個LED燈的亮滅。 可以用來做電子鐘,具有鬧鐘、秒表等功能。
設計圖
原理圖

PCB

基于航順HK32F030的開發學習板
如需要了解更多航順MCU產品,請聯系航順核心代理商,穎特新科技,或者掃碼聯系我們!

在之前的介紹中,我們也為大家介紹了《基于航順芯片MCU&涂鴉模組的物聯網定時器時鐘》,也是目前我們主推的非常成熟的解決方案!

編輯:zzy 最后修改時間:2022-06-21


