航順實驗板測試HK32F030M單片機的所有外設功能
簡介:用于測試HK32F030M單片機的所有外設功能開源協議: CC-BY 3.0
描述
功能描述:
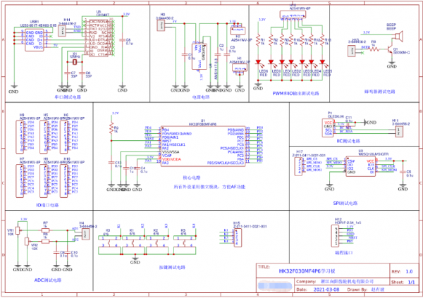
以HK32F030M單片機為核心,測試此單片機外設,并可以做為HK32F030M的開發板使用,功能特色
1. 板子采用模塊化設計,所有模塊全部獨立,用杜邦線連接,可實驗AF配置
2. 核心板采用3排針輸出,2排可以連接外設,1排可以接示波器用
3. 6組LED,可以實驗普通IO口,也可以作為6路PWM輸出呼吸燈效果
4. W25采用4M芯片,剛好可以裝下一個BAD appeal動畫,采用SPI接口
5. 4個按鍵,可以實驗查詢按鍵與中斷按鍵
6. 無源蜂鳴器,可以實驗芯片的BEEP功能,也可以實驗TIM定時輸出的方波,可以做音樂播放
7. usb轉串口,可以做為電源輸入,也可以實驗pc與單片機的串口實驗
8. I2C接口的OLED12864,可以實驗I2C接口,也可以做為其他項目的參數顯示
9. 2路ADC輸入,用VR1,VR2調節,可以實驗ADC的普通采樣,掃描采樣
設計原理圖

pcb

如需要了解更多航順MCU產品,請聯系航順核心代理商(980010600)穎特新科技,或者掃碼聯系我們!


編輯:zzy 最后修改時間:2022-08-16


