航順芯片HK32F03X內部8M時鐘倍頻成72M解決方案
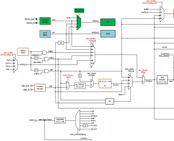
航順芯片HK32F03X系列采用的是Cortex-M0內核架構,該系列產品均支持內部高速時鐘HSI,即設計上把內部8M時鐘直接作為倍頻基準。這是國外S**32F03X所不具備的功能,因為其只有HSI/2,也就是4M時鐘,作為倍頻基準,然后通過最大16倍的PLL鎖相環倍頻到64MHz。而很多客戶應用對主頻有要求,即希望使用內部晶振讓系統跑72MHz,就沒辦法實現。今天對航順HK32F03X系列如何實現系統主頻升級到72M做一個簡單介紹。HK32F0X系列的內部時鐘樹
首先我們來看下HK32F0X系列的內部時鐘樹

圖1 內部時鐘樹
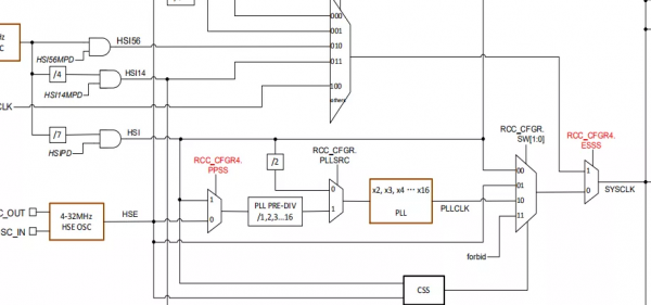
從上面的時鐘內部圖我們可以看到內部產生的56MHz的時鐘可以直接作為系統時鐘,或者經過4分頻成14MHz之后作為系統時鐘和ADC時鐘。本文重點介紹56M時鐘經過7分頻成8MHz作為HSI,然后倍頻到72M的方法,這樣可以省掉外部晶振,方便PCB布板,降低BOM成本。通過以下圖示我們可以清晰地看到HK32F03X增加了寄存器RCC_CFGR4,其中PPSS位作為HSE和HIS的開關選擇,所以我們通過設置此位為1以選擇內部HSI時鐘作為倍頻的基準時鐘。

圖2 局部放大圖

圖3 CFGR4 說明

下面以MDK5(Keil5.0以上版本)編譯軟件來做講解
首先我們來看下HK32F0X系列的內部時鐘樹
◆首先我們找到系統時鐘初始化代碼

我們可以看到系統時鐘在void SystemInit (void) 里面初始化,而工程的啟動文件startup_stm32f0xx.s里面已經調用了此函數,如下圖:

所以我們只要修改SetSysClock函數里面的配置就可以了,這樣不用在Main函數里面去做系統時鐘的配置
◆其次定義寄存器RCC_CFGR4以及PPSS位
可以直接在system_stm32f0xx.c 文件開頭定義

0x400210e8 是寄存器地址 0x00000100是位8為1 PPSS位為1
◆最后修改SetSysClock函數
增加以下一行代碼 選擇作為基準

修改倍頻基準RCC_CFGR_PLLSRC 這個是選擇來自RCC_CFGR4.PPSS

HSI作為基準時鐘配置代碼如下:


如需要了解更多航順MCU產品,請聯系航順核心代理商,穎特新科技,或者掃碼聯系我們!

在之前的介紹中,我們也為大家介紹了《航順芯片HK32MCU閂鎖效應問題研究及預防措施》,也是目前我們主推的非常成熟的解決方案!

編輯:zzy 最后修改時間:2022-05-23


