新唐N76E003已開發產品(含C代碼)
N76E003已火熱了快一年了,目前新唐N76E003都有哪些已經開發完整的產品呢?最好含有C代碼的。
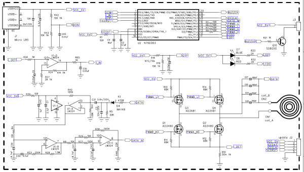
穎特新工程師經過日夜的奮斗,已經成功開發5W、7.5W、10W的無線充電系列產品,含有完整的C代碼,一下是產品外觀圖及PCB電路圖。


更多新唐無線充電解決方案見《新唐科技推出符合Qi標準5W無線充電TX端方案》、《新唐mini55/mini57無線充電芯片解決方案》。
如需要了解更多新唐MCU產品,請聯系新唐代理微信(980010600)!

編輯:admin 最后修改時間:2022-09-01


