ST意法半導體STM32F411最小系統板
簡介:STM32F411最小系統板開源協議: Public Domain
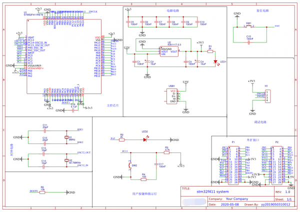
設計原理圖

pcb

如需要了解更多ST意法半導體MCU產品,請聯系核心代理商(980010600)穎特新科技,或者掃碼聯系我們!


編輯:zzy 最后修改時間:2022-08-24
設計原理圖

pcb

如需要了解更多ST意法半導體MCU產品,請聯系核心代理商(980010600)穎特新科技,或者掃碼聯系我們!


編輯:zzy 最后修改時間:2022-08-24

掃碼關注我們
0755-82591179
郵箱:ivy@yingtexin.net
地址:深圳市南山區桃源街道平山社區平山一路2號南山云谷創業園二期11棟410-411

Copyright © 2014-2026 穎特新科技有限公司 All Rights Reserved. 粵ICP備14043402號-4