學單片機從構建最小系統開始
單片機最小系統統是指能讓單片機運行起來的所需的最少器件構成的電路系統。如果您構建的最小系統作為研究、學習使用,應該滿足以下要求:1.有電源;2.有單片機主芯片;3.有程序下載電路;4.有時鐘源電路;5.有復位電路;6.有I/O口的負載電路。這樣的系統才能滿足您下載程序和調試程序的要求。
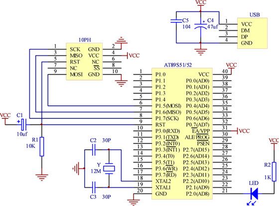
下圖是AT89S51/52單片機的最小系統電路原理圖。
電源部分:從電腦USB接口DC5V取電,C4和C5構成USB接口電源的簡單濾波電路。開關電源的輸出電壓往往波紋較大,不像線性穩壓器輸出的電壓那么穩定,所以進行必要的濾波。如果需要接一個電源開關應接在C4和C5的前面,在您接通開關的瞬間產生的抖動能被這兩個電容吸收。
復位電路:C1和R1構成單片機的上電自動復位電路。AT89S51/52單片機屬于高電平復位,RST管腳上需要持續兩個機器周期(24個時鐘周期)以上的高電平,單片機才能復位。復位原理:上電的瞬間,電源給C1充電,在R1產生壓降,R1上端為高電平,RST管腳檢測到高電平,單片機的各個寄存器清零或恢復初始狀態,特別是PC計數器清零,程序便從頭開始執行。C1和R1常用取值:C1取10uf時R1取10K歐姆;C1取22uf時R1取4.7K或5.1K歐姆;如果C1、R1取值過大或C1、R1取值過小都會引起單片機復位時間過長或過短,不利于單片機啟動。如果需要加手動復位,那就在C1兩端并聯一個按鈕即可。
時鐘電路:C2、C3和Y構成單片機的時鐘源電路。C2和C3是晶振Y的負載電容,過大或過小都會影響晶振的頻率和幅度。AT8951/52單片機對晶振負載電容的取值有明確的要求:在20pf到40pf,最佳值為30pf。Y的取值可從1MHZ到24MHZ選擇,常用的是12MHZ。因為51單片機12個時鐘周期為一個機器周期,用12MHZ晶振,一個機器周期剛好是1微妙,編程時計時很方便。焊接時這三個元件應盡量靠近單片機的管腳,以減少線路上寄生電容的影響。
負載電路:R2和LED構成單片機P2.0 I/O的負載電路。注意發光二極管的方向,51單片機I/O可吸收灌電流可達20毫安,但輸出高電平驅動電流才幾十微安,所以I/O負載電流比較大時只能接成吸收灌電流的形式。R2的取值要保證LED亮度適合,太亮的話,影響LED壽命而且電源功耗大。發光二極管流過5到10毫安的電流時亮度是比較合適的。順便提醒,如果您使用P0口作為普通I/O口,一定要接一個4.7K或10K的排阻。另外,單片機的EA/VPP管腳一定要接高電平。
程序下載電路:10PH是AtmelISP并口下載線10P接頭。如果您還沒有AtmelISP并口下載線的話,可按照筆者提供的原理圖DIY。如果嫌麻煩,可到筆者的網店購買。
筆者的建議是,下載線和最小系統最好是自己動手焊接制作。不要小看這兩個簡單的東西,你能自己動手做好并正常使用,可以說你的硬件設計已經入門了。接下來您可以在最小系統的基礎上繼續加接數碼管、蜂鳴器、DS1302、DS18B20、LCD接口、串口等資源,一個功能強大的單片機開發板在您日積月累,一點一滴的辛勤焊接下呈現了。在這個過程中您會碰到硬件設計的很多問題,積累很多經驗。軟件編程和硬件設計同步提高,讓您快速掌握單片機技術,何樂而不為?
最小系統構建好了,下載線也有了,現在,您可以用KeilC51開發軟件編寫一個LED點亮或LED閃爍的簡單程序,然后用WSFISP軟件或者AtmelISP軟件通過并口下載線將程序下載到單片機里檢測程序運行效果啦。

擴展閱讀:電子制作過程中的注意事項

編輯:admin 最后修改時間:2018-05-22


