您好,歡迎進入深圳市穎特新科技有限公司官方網站!
NSD1624是納芯微最新推出的非隔離高壓半橋驅動芯片,驅動電流高達+4/-6A,可用于驅動MOSFET/IGBT等各種功率器件。

可廣泛應用于
光伏、儲能等新能源領域
空調壓縮機、工業電機驅動
高效高密度工業、通信、服務器電源
半橋、全橋、LLC電源拓撲
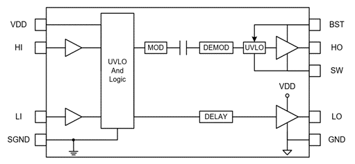
如下圖NSD1624功能框圖所示,納芯微創新地將隔離技術方案應用于高壓半橋驅動中,使得高壓輸出側可以承受高達1200V的直流電壓,同時SW pin可以滿足高dv/dt和耐負壓尖峰的需求。可適用于各種高壓半橋、全橋、LLC電源拓撲上。
NSD1624輸入邏輯可兼容TTL/CMOS,方便控制。高壓側和低壓側均具備獨立的供電欠壓保護功能(UVLO),能在10~20V電壓范圍內工作。此外,NSD1624可提供SOP14,SOP8,LGA 4*4mm多種封裝形式。

NSD1624功能框圖

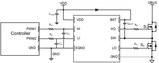
NSD1624簡化應用電路
解決高壓、高頻系統中SW pin負壓和高dv/dt的痛點

圖一:半橋驅動IC典型應用電路圖示

圖二:Q1、Q2管子開關過程中,SW產生震蕩和負壓
上圖一所示是半橋驅動IC非常典型的應用電路。在Q1、Q2管子開關過程中,SW 會產生一定程度的震蕩,同時會有負壓產生,如上圖二所示。如果驅動IC SW pin 耐負壓能力比較低,就會導致IC損壞。
SW pin 產生震蕩和負壓的原因是:當上管關閉時,由于負載呈感性,電流不能突變,電流便會從GND 通過下管的體二極管進行續流,如圖一的紅色箭頭方向所示。在真實電路中,該電流路徑上許多地方會存在寄生電感,如圖一的綠色電感。?
SW 的電壓 Usw=-Lss * (di/dt),通過公式可以看出,續流電流通過路徑中的寄生電感,會在SW上產生負壓。如果負載電流越大,開關頻率越高,即di/dt 大,同時電路中寄生電感越大,即Lss 值越大,則SW產生的震蕩和負壓就會越大,就會越容易損壞驅動IC。
此外,開關頻率越大,SW產生的dv/dt就越大。如果選擇的驅動IC dv/dt 抗干擾能力不足,便會導致驅動IC內部邏輯錯誤,可能會使得驅動IC的HO 和 LO同時輸出高電平,使得上下管同時打開,造成短路,甚至燒壞管子。
納芯微創新地將隔離技術方案應用于NSD1624 高壓半橋IC中,很好解決了上述問題,即:SW pin負壓和高dv/dt的痛點。該創新技術,使得NSD1624 SW pin 電壓能夠承受高達±1200V,可以承受非常高的負壓;同時dV/dt抗干擾能力超過100kv/us。因而 NSD1624 非常適合高頻、高壓、高可靠性的應用場景,符合電源行業發展的趨勢。

免費送樣
NSD1624 系列產品均可提供樣品,如需申請樣片或訂購可郵件至sales@novosns.com或撥打0512-62601802,更多信息敬請訪問www.novosns.com
關于納芯微
納芯微電子(NOVOSENSE)是國內高性能高可靠性模擬及混合信號芯片設計公司,聚焦感知、驅動、系統互聯方向,提供傳感器、信號鏈、隔離與接口、功率驅動、電源管理等豐富的半導體產品及解決方案,并被廣泛應用于汽車、工業控制、信息通訊及消費電子領域。
公司以『“感知”驅動“未來”,構建萬物互聯的“芯”世界』為使命,致力于為數字世界和現實世界的連接提供芯片級解決方案。
了解詳情及樣品申請,請訪問公司官網:www.novosns.com